
Open & empowered development and deployment of autonomous driving applications




A full-suite of development toolkits:
Consisting of development toolkits targeting SoC, MCU and PC,
seamlessly supporting the development of autonomous driving and V2X application scenarios.

Openness:
The key modules of the autonomous driving system and other basic software components are packaged into open APIs,
allowing users to access and use the processing capabilities of the Huashan series SoCs swiftly and easily.

Swift deployment:
Reducing the development workload of customers and shortening the development cycle of applications from the customer end.
It can also help customers continuously improve the performance of autonomous driving applications.

Broad compatibility:
Compatible with a large variety of vehicle models and third-party autonomous driving systems and thus reducing customers’ development and deployment costs.


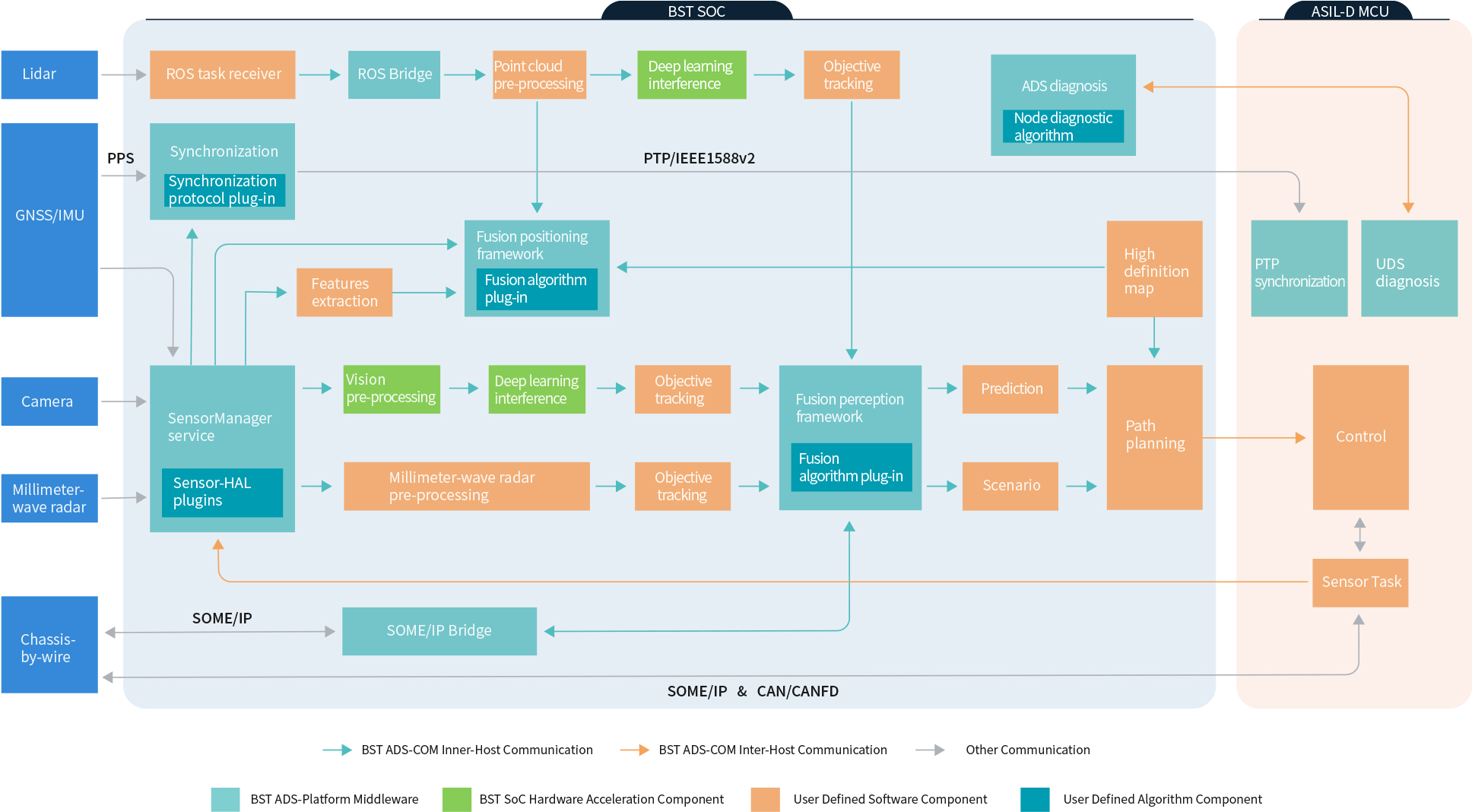
ADS-Platform involves Target(SoC) SDK、X86(Host) SDK、Target(MCU) SDK
It provides a runtime environment on the SOC and a compilation environment on the host side, and implements a real-time task scheduler for heterogeneous computing units. SensorManager, a sensor access and management service, offers high-precision time synchronisation, multi-sensor fusion and ADS diagnostic service.
All services and task nodes of BST ADS-Platform communicate based on BST ADS-COM communication middleware, which enables high performance DDS communication within/between processes, heterogeneous computing units and cross-hosts, which is compatible with middleware ecosystems like CyberRTROS.
It contains multiple tools including a calibration tool of multi-sensors for roadside scenario in V2X, a dataflow configuration tool for recording, replying, visualization and analysis, a workflow configuration tool for tasks scheduling, resource monitoring and visualization and also an integrated development platform for debugging, verification and visualization of multi-sensor fusion algorithm. Meanwhile, X86 SDK provides a DDS environment and customization API,which sufficiently guarantees DDS communication between the customized program and SoC.
A MCU computing platform for ASIL-D, which provides MCU SDK for customization, and supports SOME/IP, PTP synchronization(IEEE 1588v2), UDS on CAN diagnosis protocol and log service. In addition, the target SDK also provides XRCE-DDS, the light-weight DDS framework which can be used to communicate with X86 and BST SoC
